Medical VR
VR Physical Therapy
User Experience
Creative Technology
The Problem
Symptoms of neuromuscular diseases are often aggravated by psychosomatic factors triggered by stress, environmental elements, loss of hope, and cognitive dissonance caused by the degradation of the body. And daily physical therapy for children is boring, repetitive and not engaging. In fact, it is often met with resistance that impairs their progress.
This project focuses on the target audience of children between the ages of 5-20 with neuromuscular diseases like Cerebral Palsy, Spastic Diplegia, Muscular Atrophy, etc.
The Solution
Providing children with neuromuscular diseases a virtual reality gamification of physical therapy for treatment and holistic healing, through an adventure of a lifetime by giving them the agency to foster independence and wonder, all while exercising targeted muscles to maintain muscle density and strength as well as delaying muscle atrophy and rekindling the playfulness of childhood!
We are approaching this by focusing on three pillars of physical therapy to articulate the basic movements of their daily routines.



Balance | Strength | Breathing
My Role
The Team
Project Duration
Collaboration
Project Lead
Ideation, user experience design, prototyping, level and lighting design, VR gamification, blueprinting
Khushi Bhatt, Andrea Castro Yanes, Yash Patel, Phoenix Hunt
September 2022 - March 2023
30 weeks
Immersive Reality |
User Experience Design

Research & Discovery
Primary Research
We collaborated with 3 doctors, multiple physical therapists, and trainers to understand the core challenges of physical therapy for children. Key findings include:
Most exercises focus on basic movements like muscle strength and posture.
Therapy is highly encouraged post-diagnosis but is often repetitive and discouraging.
Children benefit from activities that produce dopamine, reduce stress, and activate movement patterns.



Secondary Research
Reviewed academic papers on neuromuscular diseases and VR applications in healthcare.
Identified the therapeutic benefits of diaphragmatic breathing and repetitive dynamic movements.
User Insights
Therapy must be engaging and personalized to each child's abilities.
Gamified elements encourage participation and foster positive psychological outcomes.
Using VR as a dopamine-producing tool reduces resistance and enhances compliance.




How might we make physical therapy engaging and fun for children with neuromuscular diseases, so they actively look forward to their sessions and achieve better outcomes?
How might we leverage virtual reality to create a safe and adaptive environment that balances therapeutic rigor with the joy of playful exploration?
User Personas & Journey Maps








Primary User Persona - Child with neuromuscular disease
Secondary User Persona - Physical therapist / administrator
Tertiary User Persona - Parent or Caregiver




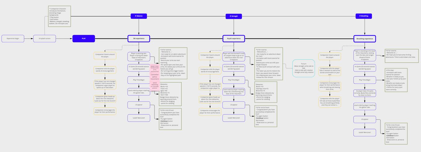
Design Process & Experience Breakdown
Skiing






This level targets the muscles of the trunk, back, shoulders, biceps and triceps. The arm motions encourage repeated dynamic movement that increases blood flow to the heart and arms, as well as improves coordination as the player dodges and avoids obstacles in the game. It inculcates controlled and slow movements rather than propulsive movements that may induce long term muscle damage.
Ideation
Focused on integrating VR into physical therapy with movement-based gamification.
Created scenarios that align with the three pillars of therapy: balance, strength, and breathing.
Levels and Mechanics
Skiing: Targets trunk, back, shoulders, and arms through controlled dodging movements.
Kayaking: Focuses on heart, trunk, spine, and arm muscles with repeated rowing.
Breathing: Guides diaphragmatic breathing to improve posture and relaxation.
Prototyping and Testing
Developed VR prototypes and conducted usability testing with doctors, therapists, and children.
Adjusted movements to ensure safety, engagement, and therapeutic efficacy.
Incorporated feedback to refine controls, visuals, and progression.


Experience Flow






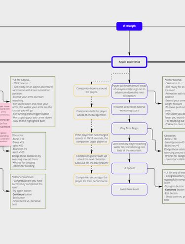
Kayaking
This level aims to exercise the children’s heart, trunk, spine, arms and lower back muscles with a rowing motion to kayak down a stream. It increases endurance and muscle elasticity by repeated dynamic movements






Breathing
This level aims at relaxing the child after intense exercise by diaphragmatic breathing. This type of breathing helps improve posture, increases diaphragm and core strength as well as slows down respiration.

Practice balance by skiing down the mountain



Practice strength & endurance by kayaking down the stream



Rest and restore by practicing breathing by at the edge of a serene lake




Results and Outcomes
Positive Feedback: Increased engagement and motivation among children.
Validated Movements: Approval from medical experts for therapeutic accuracy.
Expanded Scope: Potential to apply this solution to a wider range of conditions.
Take a peek at our user tests! Smiles, laughter and excitement!

Awards & Recognitions
Gold Winner in UX, Interface & Navigation for Games
Gold Winner in Virtual Reality (VR) Design
Silver Winner in Interaction Design for Social Change
Silver Winner in Sound Design & Use of Music for Games
Silver Winner in Game Design for Social Change




















